Splošni podatki o organu in informacijah javnega značaja, s katerimi razpolaga
2. Splošni podatki o organu in informacijah javnega značaja, s katerimi razpolaga

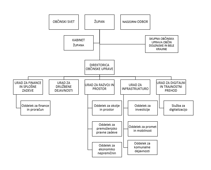
SEZNAM VSEH NOTRANJIH ORGANIZACIJSKIH ENOT:
Direktorica občinske uprave
Seidlova cesta 1, 8000 Novo mesto
doc. dr. Jana Bolta Saje
Kabinet župana
Glavni trg 7, 8000 Novo mesto
Vodja: Monika Gabrič Simon
Urad za finance in splošne zadeve
Seidlova cesta 1, 8000 Novo mesto
Vodja: Ana Avsec
Urad za družbene dejavnosti
Seidlova cesta 1, 8000 Novo mesto
Vodja: Meta Retar Kramar
Urad za razvoj in prostor
Seidlova cesta 1, 8000 Novo mesto
Vodja: dr. Iztok Kovačič
Oddelek za okolje in prostor
Vodja: Mojca Tavčar
Oddelek za premoženjsko pravne zadeve
Vodja: Barbara Dreo Gričar
Oddelek za ekonomiko nepremičnin
Vodja: Pia Svilan
Urad za infrastrukturo
Seidlova cesta 1, 8000 Novo mesto
Vodja: Franci Starbek
Oddelek za investicije
Vodja: Špela Bele Zatežić
Oddelek za promet in mobilnost
Vodja: Emina Vrbetić
Oddelek za komunalne dejavnosti
Urad za digitalni in trajnosti prehod
Seidlova cesta 1, 8000 Novo mesto
vodja: Peter Geršič
Služba za digitalizacijo
Vodja: Miroslav Strniša
Skupna občinska uprava občin Dolenjske in Bele Krajine
Germova ulica 4, 8000 Novo mesto
Vodja - direktorica skupne uprave: Brigita Železnik
mag. Sandra Boršić, podsekretarka za protokolarne zadeve in kulturo
Glavni trg 7, 8000 Novo mesto
telefon: (07) 39 39 253
št. pooblastila 100-16/2009 z dne 31. 8. 2012
mag. Judita Pirc, podsekretarka za splošne zadeve
Seidlova cesta 1, 8000 Novo mesto
telefon: (07) 39 39 222
št. pooblastila 100-68/2009 z dne 4. 11. 2014
Tea Urbančič Kavšček, podsekretarka za pravne zadeve pri Skupni občinski upravi občin Dolenjske in Bele krajine
Germova ulica 4, 8000 Novo mesto
tea.urbancic.kavscek@novomesto.si
Telefon: (07) 39 39 296
Št. pooblastila 100-0003/2023-1 (01) z dne 15.3.2023
LOKALNA SAMOUPRAVA
STATUT MESTNE OBČINE NOVO MESTO
- Statut Mestne občine Novo mesto - UPB1 (Dolenjski uradni list, št. 14/19)
- Spremembe Statuta Mestne občine Novo mesto (Dolenjski uradni list, št. 13/25)
- Statut Mestne občine Novo mesto - NPB4
POSLOVNIK OBČINSKEGA SVETA MESTNE OBČINE NOVO MESTO
- Poslovnik Občinskega sveta Mestne občine Novo mesto (Dolenjski uradni list, št. 1/24)
- Spremembe Poslovnika Občinskega sveta Mestne občine Novo mesto (Dolenjski uradni list, št. 13/25)
- Poslovnik Občinskega sveta Mestne občine Novo mesto - NPB1
POSLOVNIK O DELU KOMISIJE ZA MANDATNA VPRAŠANJA VOLITVE IN IMENOVANJA
- Poslovnik o delu Komisije za mandatna vprašanja, volitve in imenovanja (Dolenjski uradni list, št. 23/20)
ETIČNI KODEKS FUNKCIONARJEV MESTNE OBČINE NOVO MESTO
- Etični kodeks funkcionarjev Mestne občine Novo mesto (Dolenjski uradni list, št. 18/21)
PRAVILNIK O SREDSTVIH ZA DELO SVETNIŠKIH SKUPIN IN SAMOSTOJNIH SVETNIKOV MESTNE OBČINE NOVO MESTO
- Pravilnik o sredstvih za delo svetniških skupin in samostojnih svetnikov Mestne občine Novo mesto - UPB1 (Dolenjski uradni list, št. 10/18)
POSLOVNIK O DELU NADZORNEGA ODBORA MESTNE OBČINE NOVO MESTO
- Poslovnik o delu Nadzornega odbora Mestne občine Novo mesto (Dolenjski uradni list, št. 13/23)
PRAVILNIK O PLAČAH, SEJNINAH IN DRUGIH PREJEMKIH OBČINSKIH FUNKCIONARJEV, ČLANOV DELOVNIH TELES OBČINSKEGA SVETA, ČLANOV SVETOV OŽJIH DELOV OBČINE TER ČLANOV DRUGIH ORGANOV MESTNE OBČINE NOVO MESTO
- Pravilnik o plačah, sejninah in drugih prejemkih občinskih funkcionarjev, članov delovnih teles občinskega sveta, članov svetov ožjih delov občine ter članov drugih organov Mestne občine Novo mesto (Dolenjski uradni list, št. 8/25 in 22/25)
- Pravilnik o plačah, sejninah in drugih prejemkih občinskih funkcionarjev, članov delovnih teles občinskega sveta, članov svetov ožjih delov občine ter članov drugih organov Mestne občine Novo mesto - NPB1
ODLOK O PRIZNANJIH IN NAGRADAH MESTNE OBČINE NOVO MESTO
- Odlok o priznanjih in nagradah Mestne občine Novo mesto (Dolenjski uradni list, št. 18/24)
ODLOK O ORGANIZACIJI IN DELOVNEM PODROČJU OBČINSKE UPRAVE MESTNE OBČINE NOVO MESTO
- Odlok o organizaciji in delovnem poodročju Občinske uprave Mestne občine Novo mesto (Dolenjski uradni list, št. 4/15, 42/16, 15/17, 17/20, 26/23 in 29/25)
- Odlok o organizaciji in delovnem področju Občinske uprave Mestne občine Novo mesto - NPB5
ODLOK O USTANOVITVI SKUPNE OBČINSKE UPRAVE OBČIN DOLENJSKE IN BELE KRAJINE
- Odlok o ustanovitvi skupne občinske uprave občin Dolenjske in Bele krajine (Dolenjski uradni list, št. 20/24)
PREDŠOLSKA VZGOJA
ODLOK O USTANOVITVI JAVNEGA VZGOJNO-IZOBRAŽEVALNEGA ZAVODA VRTEC CICIBAN NOVO MESTO
- Odlok o ustanovitvi javnega vzgojno-varstvenega zavoda Vrtec Ciciban Novo mesto (Dolenjski uradni list, št. 16/18 - UPB1, 24/23 in 8/25)
- Odlok o ustanovitvi javnega vzgojno-varstvenega zavoda Vrtec Ciciban Novo mesto - NPB8
ODLOK O USTANOVITVI JAVNEGA VZGOJNO-IZOBRAŽEVALNEGA ZAVODA VRTEC PEDENJPED NOVO MESTO
- Odlok o ustanovitvi javnega vzgojno-varstvenega zavoda Vrtec Pedenjped Novo mesto (Dolenjski uradni list, št. 16/18 - UPB1, 5/19 in 26/19)
- Odlok o ustanovitvi javnega vzgojno-varstvenega zavoda Vrtec Pedenjped Novo mesto - NPB8
ODLOK O KONCESIJI ZA IZVAJANJE JAVNE SLUŽBE PREDŠOLSKE VZGOJE IN VARSTVA
- Odlok o koncesiji za izvajanje javne službe predšolske vzgoje in varstva (Uradni list RS, št. 96/09)
SKLEP O DOLOČITVI CEN PROGRAMOV IN REZERVACIJ V JAVNIH VRTCIH S KONCESIJO MESTNE OBČINE NOVO MESTO
- Sklep o določitvi cen programov in rezervacij v javnih vrtcih in vrtcih s koncesijo Mestne občine Novo mesto (Dolenjski uradni list, št. 13/25)
PRAVILNIK O POGOJIH IN KRITERIJH TER POSTOPKU VPISA IN SPREJEMA OTROK V VRTCE
- Pravilnik o pogojih in kriterijih ter postopku vpisa in sprejema otrok v vrtce (Dolenjski uradni list, št. 8/23, 5/24 in 5/25)
- Pravilnik o pogojih in kriterijih ter postopku vpisa in sprejema otrok v vrtce - NPB2, priloga 1, priloga 2
IZOBRAŽEVANJE
ODLOK O USTANOVITVI JAVNEGA VZGOJNO-IZOBRAŽEVALNEGA ZAVODA OSNOVNA ŠOLA BRŠLJIN
- Odlok o ustanovitvi javnega vzgojno-izobraževalnega zavoda Osnovna šola Bršljin (Uradni list RS, št. 75/08, 53/10, 5/13 in 56/14)
- Odlok o ustanovitvi javnega vzgojno-izobraževalnega zavoda Osnovna šola Bršljin - NPB3
ODLOK O USTANOVITVI JAVNEGA VZGOJNO-IZOBRAŽEVALNEGA ZAVODA OSNOVNA ŠOLA BRUSNICE
- Odlok o ustanovitvi javnega vzgojno-izobraževalnega zavoda Osnovna šola Brusnice (Uradni list RS, št. 75/08, 53/10 in 5/13, Dolenjski uradni list št. 35/16 in 19/25)
- Odlok o ustanovitvi javnega vzgojno-izobraževalnega zavoda Osnovna šola Brusnice - NPB4
ODLOK O USTANOVITVI JAVNEGA VZGOJNO-IZOBRAŽEVALNEGA ZAVODA OSNOVNA ŠOLA CENTER
- Odlok o ustanovitvi javnega vzgojno-izobraževalnega zavoda Osnovna šola Center (Uradni list RS, št 75/08, 53/10, 7/13 in 56/14)
- Odlok o ustanovitvi javnega vzgojno-izobraževalnega zavoda Osnovna šola Center - NPB3
ODLOK O USTANOVITVI JAVNEGA VZGOJNO-IZOBRAŽEVALNEGA ZAVODA OSNOVNA ŠOLA DRAGOTINA KETTEJA
- Odlok o ustanovitvi javnega vzgojno-izobraževalnega zavoda Osnovna šola Dragotina Ketteja (Uradni list RS, št 75/08 in 53/10)
- Odlok o ustanovitvi javnega vzgojno-izobraževalnega zavoda Osnovna šola Dragotina Ketteja - NPB1
ODLOK O USTANOVITVI JAVNEGA VZGOJNO-IZOBRAŽEVALNEGA ZAVODA OSNOVNA ŠOLA DRSKA
- Odlok o ustanovitvi javnega vzgojno-izobraževalnega zavoda Osnovna šola Drska (Uradni list RS, št 75/08, 53/10, 7/13 in 56/14)
- Odlok o ustanovitvi javnega vzgojno-izobraževalnega zavoda Osnovna šola Drska - NPB3
ODLOK O USTANOVITVI JAVNEGA VZGOJNO-IZOBRAŽEVALNEGA ZAVODA OSNOVNA ŠOLA GRM
- Odlok o ustanovitvi javnega vzgojno-izobraževalnega zavoda Osnovna šola Grm (Uradni list RS, št. 75/08, 53/10, 7/13 in 56/14)
- Odlok o ustanovitvi javnega vzgojno-izobraževalnega zavoda Osnovna šola Grm - NPB3
ODLOK O USTANOVITVI JAVNEGA VZGOJNO-IZOBRAŽEVALNEGA ZAVODA OSNOVNA ŠOLA OTOČEC
- Odlok o ustanovitvi javnega vzgojno-izobraževalnega zavoda Osnovna šola Otočec (Uradni list RS, št. 75/08, 53/10, 7/13, Dolenjski uradni list 10/21 in 24/23)
- Odlok o ustanovitvi javnega vzgojno-izobraževalnega zavoda Osnovna šola Otočec - NPB4
ODLOK O USTANOVITVI JAVNEGA VZGOJNO-IZOBRAŽEVALNEGA ZAVODA OSNOVNA ŠOLA STOPIČE
- Odlok o ustanovitvi javnega vzgojno-izobraževalnega zavoda Osnovna šola Stopiče (Uradni list RS, št. 75/08, 53/10 in 7/13)
- Odlok o ustanovitvi javnega vzgojno-izobraževalnega zavoda Osnovna šola Stopiče - NPB2
ODLOK O USTANOVITVI JAVNEGA VZGOJNO-IZOBRAŽEVALNEGA ZAVODA OSNOVNA ŠOLA ŠMIHEL
- Odlok o ustanovitvi javnega vzgojno-izobraževalnega zavoda Osnovna šola Šmihel (Uradni list RS, št. 75/08, 53/10, 7/13 in 56/14)
- Odlok o ustanovitvi javnega vzgojno-izobraževalnega zavoda Osnovna šola Šmihel - NPB3
ODLOK O USTANOVITVI JAVNEGA VZGOJNO-IZOBRAŽEVALNEGA ZAVODA GLASBENA ŠOLA MARJANA KOZINE NOVO MESTO
- Odlok o ustanovitvi javnega vzgojno-izobraževalnega zavoda Glasbena šola Marjana Kozine Novo mesto (Uradni list RS, št. 75/08 in 53/10)
- Odlok o ustanovitvi javnega vzgojno-izobraževalnega zavoda Glasbena šola Marjana Kozine Novo mesto - NPB1
ODLOK O USTANOVITVI JAVNEGA ZAVODA RAZVOJNO IZOBRAŽEVALNI CENTER NOVO MESTO
- Odlok o ustanovitvi javnega zavoda Razvojno izobraževalni center Novo mesto (Uradni list RS, št. 31/98, 92/02, 75/08 in 28/12)
- Odlok o ustanovitvi javnega zavoda Razvojno izobraževalni center Novo mesto - NPB3
ODLOK O USTANOVITVI JAVNEGA ZAVODA SVETOVALNI CENTER ZA OTROKE, MLADOSTNIKE IN STARŠE NOVO MESTO
- Odlok o ustanovitvi javnega zavoda Svetovalni center za otroke, mladostnike in starše Novo mesto (Dolenjski uradni list, št. 24/23)
PRAVILNIK O PODELJEVANJU IZREDNIH ŠTIPENDIJ IN ENKRATNIH DENARNIH POMOČI ZA IZOBRAŽEVANJE PRERSPEKTIVNIM POSAMEZNIKOM MESTNE OBČINE NOVO MESTO
- Pravilnik o podeljevanju izrednih štipendij in enkratnih denarnih pomoči za izobraževanje perspektivnim posameznikom Mestne občine Novo mesto (Dolenjski uradni list, št. 36/16 in 13/22)
- Pravilnik o podeljevanju izrednih štipendij in enkratnih denarnih pomoči za izobraževanje perspektivnim posameznikom Mestne občine Novo mesto - NPB1
ŠPORT
ODLOK O DOLOČITVI ŠPORTNIH OBJEKTOV OBČINSKEGA POMENA
- Odlok o določitvi športnih objektov občinskega pomena (Uradni list RS, št. 21/99)
ODLOK O USTANOVITVI JAVNEGA ZAVODA ZAVOD ZA ŠPORT, KULTURO, TURIZEM IN MLADINO
- Odlok o ustanovitvi Javnega zavoda za šport, kulturo, turizem in mladino Novo mesto (Dolenjski uradni list, št. 35/16, 11/20 in 10/24)
- Odlok o ustanovitvi javnega zavoda Zavod za šport, kulturo, turizem in mladino Novo mesto - NPB2
ODLOK O POSTOPKU IN MERILIH ZA SOFINANCIRANJE LETNEGA PROGRAMA ŠPORTA V MESTNI OBČINI NOVO MESTO
- Odlok o postopku in merilih za sofinanciranje Letnega programa športa v Mestni občini Novo mesto (Dolenjski uradni list, št. 23/17 in 14/21)
- Odlok o postopku in merilih za sofinanciranje letnega programa športa v Mestni občini Novo mesto - NPB1
TURIZEM
- Odlok o turistični in promocijski taksi v Mestni občini Novo mesto (Dolenjski uradni list, št. 13/18)
- Odlok o turističnem vodenju za območje Dolenjske (Uradni list RS, št. 118/23)
KULTURA
ODLOK O USTANOVITVI JAVNEGA ZAVODA GLEDALIŠČE NOVO MESTO
- Odlok o ustanovitvi javnega zavoda Gledališče Novo mesto - UPB1 (Uradni list RS, št. 123/06)
ODLOK O USTANOVITVI JAVNEGA ZAVODA DOLENJSKI MUZEJ NOVO MESTO
- Odlok o ustanovitvi javnega zavoda Dolenjski muzej Novo mesto (Uradni list RS, št. 79/03, 85/04, 118/08, 43/13 in Dolenjski uradni list št. 14/19)
- Odlok o ustanovitvi javnega zavoda Dolenjski muzej Novo mesto - NPB4
ODLOK O USTANOVITVI JAVNEGA ZAVODA KNJIŽNICA MIRANA JARCA NOVO MESTO
- Odlok o ustanovitvi javnega zavoda Knjižnice Mirana Jarca Novo mesto (Uradni list RS, št. 3/04, 31/08, 33/08, 18/09, 22/10, 16/13, 43/13, Dolenjski uradni list 32/16 in 15/20)
- Odlok o ustanovitvi javnega zavoda Knjižnice Mirana Jarca Novo mesto - NPB7
ODLOK O PREVZEMU IZDAJATELJSTVA REVIJE RAST
- Odlok o prevzemu izdajateljstva revije Rast (Uradni list RS, št. 26/95, 37/95, 82/98 in 31/14)
- Odlok o prevzemu izdajateljstva revije Rast - NPB3
ODLOK O RAZGLASITVI NEPREMIČNIH KULTURNIH SPOMENIKOV LOKALNEGA POMENA NA OBMOČJU MESTNE OBČINE NOVO MESTO
- Odlok o razglasitvi nepremičnih kulturnih spomenikov lokalnega pomena na območju Mestne občine Novo mesto (Dolenjski uradni list, št. 30/16)
- Odlok o razglasitvi nepremičnih kulturnih spomenikov lokalnega pomena na območju Mestne občine Novo mesto - NPB1
SKLEP O DOLOČITVI JAVNE INFRASTRUKTURE NA PODROČJU KULTURE V MESTNI OBČINI NOVO MESTO
- Sklep o določitvi javne infrastrukture na področju kulture v Mestni občini Novo mesto (Dolenjski uradni list, št. 3/20 in 4/22)
- Sklep o določitvi javne infrastrukture na področju kulture v Mestni občini Novo mesto - NPB1
ODLOK O USTANOVITVI IN IZDAJANJU LOKALNEGA GLASILA NOVO MESTO
- Odlok o ustanovitvi in izdajanju lokalnega glasila Novo mesto (Dolenjski uradni list, št. 4/15)
SOCIALNO VARSTVO
PRAVILNIK O ENKRATNI DENARNI POMOČI ZA NOVOROJENCA V MESTNI OBČINI NOVO MESTO
- Pravilnik o enkratni denarni pomoči za novorojence v Mestni občini Novo mesto (Dolenjski uradni list, št. 4/15)
ODLOK O ORGANIZIRANJU IN IZVAJANJU SOCIALNOVARSTVENE STORITVE POMOČI DRUŽINI NA DOMU
- Odlok o organiziranju in izvajanju socialnovarstvene storitve pomoči družini na domu (Uradni list RS, št. 46/12)
PRAVILNIK O DODELJEVANJU ENKRATNE DENARNE POMOČI SOCIALNO OGROŽENIM V IZREDNIH ŽIVLJENSKIH RAZMERAH V MESTNI OBČINI NOVO MESTO
- Pravilnik o dodeljevanju enkratne denarne pomoči socialno ogroženim v izrednih življenjskih razmerah v Mestni občini Novo mesto (Dolenjski uradni list, št. 24/20 in 22/21)
- Pravilnik o dodeljevanju enkratne denarne pomoči socialno ogroženim v izrednih življenskih razmerah v Mestni občini Novo mesto - NPB1
ZDRAVSTVO
ODLOK O JAVNEM LEKARNIŠKEM ZAVODU DOLENJSKE LEKARNE NOVO MESTO
- Odlok o Javnem lekarniškem zavodu Dolenjske lekarne Novo mesto (Uradni list RS, št. 79/23)
ODLOK O USTANOVITVI SVETA USTANOVITELJIC JAVNEGA LEKARNIŠKEGA ZAVODA DOLENJSKE LEKARNE NOVO MESTO
- Odlok o ustanovitvi Sveta ustanoviteljic Javnega lekarniškega zavoda Dolenjske lekarne Novo mesto (Uradni list RS, št. 79/23)
ODLOK O USTANOVITVI JAVNEGA ZAVODA ZDRAVSTVENI DOM NOVO MESTO
- Odlok o ustanovitvi javnega zavoda Zdravstveni dom Novo mesto (Uradni list RS, št.108/2024)
ODLOK O USTANOVITVI SVETA USTANOVITELJIC JAVNEGA ZAVODA ZDRAVSTVENI DOM NOVO MESTO
- Odlok o ustanovitvi Sveta ustanoviteljic javnega zavoda Zdravstveni dom Novo mesto (Uradni list RS, št. 112/2024)
PROSTOR
Vsi prostorski akti Mestne občine Novo mesto- odloki so dostopni na Prostorskem portalu
ODLOK O PREDKUPNI PRAVICI MESTNE OBČINE NOVO MESTO
- Odlok o predkupni pravici Mestne občine Novo mesto (Uradni list RS, št. 97/08)
ODLOK O ULICAH V NOVEM MESTU
- Odlok o ulicah v Novem mestu (Uradni list RS, št. 32/93, 94/02, 92/07, 62/10, 77/10 - teh. popr., 112/13 in Dolenjski uradni list, št. 4/18 , 22/21 in 22/23 in 3/25)
- Odlok o ulicah v Novem mestu - NPB8
- Odlok o imenovanju ulic v naselju Otočec (Skupščinski Dolenjski list, št. 22/87, Uradni list RS, št. 23/92)
- Odlok o imenovanju ulic v naselju Otočec - NPB1
- Odlok o imenovanju ulic v naselju Gabrje (Uradni list RS, št. 23/92)
- Odlok o imenovanju ulic v naselju Dolž in spremembi imena naselja Vrhe pri Dolžu (Uradni list RS, št. 23/92)
- Odlok o imenovanju ulic v naselju Uršna sela (Uradni list RS, št.28/92)
ODLOK O NASELJIH V MESTNI OBČINI NOVO MESTO
ODLOK O RAZGLASITVI NEPREMIČNIH KULTURNIH SPOMENIKOV LOKALNEGA POMENA NA OBMOČJU MESTNE OBČINE NOVO MESTO
- Odlok o razglasitvi nepremičnih kulturnih spomenikov lokalnega pomena na območju Mestne občine Novo mesto (Dolenjski uradni list, št. 30/16 in 29/19)
- Odlok o razglasitvi nepremičnih kulturnih spomenikov lokalnega pomena na območju Mestne občine Novo mesto - NPB1
ODLOK O RAZGLASITVI GOZDOV S POSEBNIM NAMENOM V MESTNI OBČINI NOVO MESTO
- Odlok o razglasitvi gozdov s posebnim namenom v Mestni občini Novo mesto (Uradni list RS, št. 31/14 ter Dolenjski uradni list, št. 20/23)
- Odlok o razglasitvi gozdov s posebnim namenom v Mestni občini Novo mesto - NPB1
ODLOK O DOLOČITVI STROŠKOV LOKACIJSKE PREVERITVE V MESTNI OBČINI NOVO MESTO
- Odlok o določitvi stroškov lokacijske preveritve v Mestni občini Novo mesto (Dolenjski uradni list, št. 13/18)
ODLOK O DOLOČITVI TAKSE ZA OBRAVNAVANJE ZASEBNIH POBUD ZA SPREMEMBO NAMENSKE RABE PROSTORA V OBČINSKEM PROSTORSKEM NAČRTU MESTNE OBČINE NOVO MESTO
- Odlok o določitvi takse za obravnavanje zasebnih pobud za spremembo namenske rabe prostora v Občinskem prostorskem načrtu Mestne občine Novo mesto (Dolenjski uradni list, št. 16/18)
ZAŠČITA IN REŠEVANJE
ODLOK O ORGANIZIRANJU GASILSKO-REŠEVALNEGA CENTRA NOVO MESTO
- Odlok o organiziranju Gasilsko-reševalnega centra Novo mesto (Dolenjski uradni list št. 5/15 in 22/24)
- Odlok o organiziranju Gasilsko-reševalnega centra Novo mesto - NPB1
GOSPODARSKE JAVNE SLUŽBE
VARSTVO OKOLJA
ODLOK O GOSPODARSKIH JAVNIH SLUŽBAH V MESTNI OBČINI NOVO MESTO
- Odlok o gospodarskih javnih službah v Mestni občini Novo mesto (Dolenjski uradni list, št. 13/18-UPB1 in 24/22)
- Odlok o gospodarskih javnih službah v Mestni občini Novo mesto - NPB2
ODLOK O USTANOVITVI JAVNEGA PODJETJA KOMUNALA NOVO MESTO D.O.O.
- Odlok o ustanovitvi javnega podjetja Komunala Novo mesto, d.o.o. (Uradni list RS, št. 118/2005 in Dolenjski uradni list, št. 5/2024 )
- Odlok o ustanovitvi javnega podjetja Komunala Novo mesto, d.o.o. - NPB
ODLOK O RAVNANJU S KOMUNALNIMI ODPADKI NA OBMOČJU MESTNE OBČINE NOVO MESTO
- Odlok o ravnanju s komunalnimi odpadki na območju Mestne občine Novo mesto (Dolenjski uradni list, št. 8/2025)
ODLOK O OSKRBI S PITNO VODO NA OBMOČJU MESTNE OBČINE NOVO MESTO
- Odlok o oskrbi s pitno vodo na območju Mestne občine Novo mesto (Dolenjski uradni list, št. 1/2017)
TEHNIČNI PRAVILNIK O JAVNEM VODOVODU NA OBMOČJU MESTNE OBČINE NOVO MESTO
- Tehnični pravilnik o javnem vodovodu na območju Mestne občine Novo mesto (Dolenjski uradni list, št. 21/2017)
SKLEP O SUBVENCIONIRANEM PREVOZU PITNE VODE NA OBMOČJA, KJER NI MOŽNOSTI PRIKLOPA NA JAVNI VODOVOD
- Sklep o subvencioniranem prevozu pitne vode na območja, kjer ni možnosti priklopa na javni vodovod (št. 35404-22/2020-7 (633) z dne 1. 3. 2021)
ODLOK O ODVAJANJU IN ČIŠČENJU KOMUNALNE IN PADAVISNKE ODPADNE VODE NA OBMOČJU MESTNE OBČINE NOVO MESTO
- Odlok o odvajanju in čiščenju komunalne in padavinske odpadne vode na območju Mestne občine Novo mesto (Dolenjski uradni list, št. 1/2017)
TEHNIČNI PRAVILNIK O JAVNI KANALIZACIJI NA OBMOČJU MESTNE OBČINE NOVO MESTO
- Tehnični pravilnik o javni kanalizaciji na območju Mestne Občine Novo mesto (Dolenjski uradni list, št. 21/2017)
PRAVILNIK O SOFINANCIRANJU MALIH KOMUNALNIH ČISTILNIH NAPRAV IN HIŠNIH ČRPALIŠČ NA OBMOČJU MESTNE OBČINE NOVO MESTO
- Pravilnik o sofinanciranju malih komunalnih čistilnih naprav in hišnih črpališč na območju Mestne občine Novo mesto (Dolenjski uradni list št. 29/19)
ODLOK O JAVNIH POVRŠINAH MESTNE OBČINE NOVO MESTO
- Odlok o javnih površinah Mestne občine Novo mesto (Dolenjski uradni list, št. 9/2018 in št.10/2024)
- Odlok o javnih površinah Mestne občine Novo mesto - NPB1
SKLEP O ZARAČUNANIH CENAH OSKRBE S PITNO VODO, ODVAJANJA IN ČIŠČENJA KOMUNALNE IN PADAVINSKE ODPADNE VODE, ZBIRANJA IN ODVOZA KOMUNALNIH IN BIOLOŠKIH ODPADKOV IN 24-URNE DEŽURNE SLUŽBE V MESTNI OBČINI NOVO MESTO
- Sklep o zaračunanih cenah oskrbe s pitno vodo, odvajanja in čiščenja komunalne in padavinske odpadne vode, zbiranja in odvoza komunalnih in bioloških odpadkov in 24-urne dežurne službe v Mestni občini Novo mesto (Dolenjski uradni list, št. 20/2019)
SKLEP O POTRJENI CENI OSKRBE S POITNO VODO TER ČIŠČENJA KOMUNALNE IN PADAVINSKE ODPADNE VODE V MESTNI OBČINI NOVO MESTO
- Sklep o potrjeni ceni oskrbe s pitno vodo ter čiščenja komunalne in padavinske odpadne vode v Mestni občini Novo mesto (Dolenjski uradni list, št. 24/2022)
SKLEP O ZARAČUNANIH CENAH IN SUBVENCIJI CENE OSKRBE S PITNO VODO TER ČIŠČENJA KOMUNALNE IN PADAVINSKE ODPADNE VODE V MESTNI OBČINI NOVO MESTO
- Sklep o zaračunanih cenah in subvenciji cene oskrbe s pitno vodo ter čiščenja komunalne in padavinske odpadne vode v Mestni občini Novo mesto (Dolenjski uradni list, št. 24/2022)
SKLEP O POTRDITVI PREDLOGA CEN STORITEV JAVNIH SLUŽB ČIŠČENJA KOMUNALNE IN PADAVINSKE ODPADNE VODE TER ZBIRANJA IN ODVOZA KOMUNALNIH IN BIOLOŠKIH ODPADKOV V MESTNI OBČINI NOVO MESTO
- Sklep o potrditvi predloga cen storitev javnih služb čiščenja komunalne in padavinske odpadne vode ter zbiranja in odvoza komunalnih in bioloških odpadkov v Mestni občini Novo mesto (Dolenjski uradni list, št. 21/2025)
SKLEP O POTRJENIH CENAH OSKRBE S PITNO VODO, ODVAJANJA IN ČIŠČENJA KOMUNALNE IN PADAVINSKE VODE TER ZBIRANJA IN ODVOZA KOMUNALNIH IN BIOLOŠKIH ODPADKOV V MESTNI OBČINI NOVO MESTO
- Sklep o potrjenih cenah oskrbe s pitno vodo, odvajanja in čiščenja komunalne in padavinske vode ter zbiranja in odvoza komunalnih in bioloških odpadkov v Mestni občini Novo mesto (Dolenjski uradni list, št. 13/2023)
SKLEP O ZARAČUNANIH CENAH OSKRBE S PITNO VODO, ODVAJANJA IN ČIŠČENJA KOMUNALNE IN PADAVINSKE VODE TER ZBIRANJA IN ODVOZA KOMUNALNIH IN BIOLOŠKIH ODPADKOV V MESTNI OBČINI NOVO MESTO
- Sklep o zaračunanih cenah in subvenciji cene oskrbe s pitno vodo, odvajanja in čiščenja komunalne in padavinske odpadne vode ter zbiranja in odvoza komunalnih in bioloških odpadkov v Mestni občini Novo mesto (Dolenjski uradni list, št. 13/2023)
ODLOK O PRIORITETNI UPORABI ENERGENTOV ZA OGREVANJE NA OBMOČJU MESTNE OBČINE NOVO MESTO
- Odlok o prioritetni uporabi energentov za ogrevanje na območju Mestne občine Novo mesto (Dolenjski uradni list, št. 7/18 in 11/23)
- Odlok o prioritetni uporabi energentov za ogrevanje na območju Mestne občine Novo mesto - NPB1
PLIN
ODLOK O IZVAJANJU IZBIRNIH GOSPODARSKIH JAVNIH SLUŽB DEJAVNOSTI SISTEMSKEGA OPERATERJA DISTRIBUCIJSKEGA OMREŽJA IN DOBAVE ZEMELJSKEGA PLINA TARIFNIM ODJEMALCEM
- Odlok o izvajanju izbirnih gospodarskih javnih služb dejavnosti sistemskega operaterja distribucijskega omrežja in dobave zemeljskega plina tarifnim odjemalcem (Uradni list RS, št. 35/2006 in Dolenjski uradni list, št. 7/2018, 26/2023 in 2/2024)
- Odlok o izvajanju izbirnih gospodarskih javnih služb dejavnosti sistemskega operaterja distribucijskega omrežja in dobave zemeljskega plina tarifnim odjemalcem - NPB2
OGLAŠEVANJE
ODLOK O OGLAŠEVANJU NA OBMOČJU MESTNE OBČINE NOVO MESTO
- Odlok o oglaševanju na območju Mestne občine Novo mesto (Uradni list RS št. 47/12, Dolenjski uradni list, št. 29/19, 15/22 in 5/24)
- Odlok o oglaševanju na območju Mestne občine Novo mesto - NPB3
SKLEP O VREDNOSTI TOČKE ZA IZRAČUN TAKS ZA OGLAŠEVANJE V MESTNI OBČINI NOVO MESTO
- Sklep o vrednosti točke za izračun taks za oglaševanje v Mestni občini Novo mesto za leto 2025 (Dolenjski uradni list št. 1/25)
PRAVILNIK O MERILIH ZA POSTAVITEV IN OBLIKOVANJE OBJEKTOV ZA OGLAŠEVANJE
- Pravilnik o merilih za postavitev in oblikovanje objektov za oglaševanje (Uradni list RS, št. 31/13)
POKOPALIŠKA DEJAVNOST
ODLOK O POKOPALIŠKEM REDU V MESTNI OBČINI NOVO MESTO
- Odlok o pokopališkem redu v Mestni občini Novo mesto (Dolenjski uradni list, št. 16/18 in 26/23)
- Odlok o pokopališkem redu v Mestni občini Novo mesto - NPB1
SKLEP O DOLOČITVI VIŠINE GROBNINE ZA POKOPALIŠČA ŠMIHEL, LOČNA, MESTNO POKOPALIŠČE SREBRNIČE, STRANSKA VAS IN PREČNA V MESTNI OBČINI NOVO MESTO
- Sklep o določitvi višine grobnine za pokopališča Šmihel, Ločna, mestno pokopališče Srebrniče, Stranska vas in Prečna v Mestni občini Novo mesto
SKLEP O DOLOČITVI VIŠINE GROBNINE ZA POKOPALIŠČE GABRJE V KRAJEVNI SKUPNOSTI GABRJE
- Sklep o določitvi višine grobnine za pokopališče Gabrje v Krajevni skupnosti Gabrje
SKLEP O DOLOČITVI VIŠINE GROBNINE ZA POKOPALIŠČA SMOLENJA VAS, POTOV VRH IN VELIKI SLATNIK V KRAJEVNI SKUPNOSTI MALI SLATNIK
- Sklep o določitvi višine grobnine za pokopališča Smolenja vas, Potov vrh in Veliki Slatnik v Krajevni skupnosti Mali Slatnik
SKLEP O DOLOČITVI VIŠINE GROBNINE ZA POKOPALIŠČI OTOČEC IN ŽDINAJ VAS V KRAJEVNI SKPNOSTI OTOČEC
- Sklep o določitvi višine grobnine za pokopališči Otočec in Ždinja vas v Krajevni skupnosti Otočec
SPLOŠNI SKLEP O DOLOČITVI VIŠINE GROBNINE ZA POKOPALIŠČA V UPRAVLJANJU KRAJEVNIH SKUPNOSTI
- Splošni sklep o določitvi višine grobnine za pokopališča v upravljanju krajevnih skupnosti
PROMET
ODLOK O OBČINSKIH CESTAH V MESTNI OBČINI NOVO MESTO
- Odlok o občinskih cestah v Mestni občini Novo mesto (Dolenjski uradni list, št. 24/23)
ODLOK O KATEGORIZACIJI OBČINSKIH CEST IN KOLESARSKIH POTI V MESTNI OBČINI NOVO MESTO
- Odlok o kategorizaciji občinskih cest in kolesarskih poti v Mestni občini Novo mesto (Dolenjski uradni list, št. 9/18)
- Odlok o spremembah in dopolnitvah Odloka o kategorizaciji občinskih cest in kolesarskih poti v Mestni občini Novo mesto (Dolenjski uradni list, št. 20/21)
- Odlok o spremembah in dopolnitvah Odloka o kategorizaciji občinskih cest in kolesarskih poti v Mestni občini Novo mesto (Dolenjski uradni list, št. 21/25)
- Odlok o kategorizaciji občinskih cest in kolesarskih poti v Mestni občini Novo mesto - NPB2
ODLOK O NAČINU IZVAJANJA GOSPODARSKE JAVNE SLUŽBE VZDRŽEVANJA OBČINSKIH JAVNIH CEST V MESTNI OBČINI NOVO MESTO
- Odlok o načinu izvajanja gospodarske javne službe vzdrževanja občinskih javnih cest v Mestni občini Novo mesto (Dolenjski uradni list, št. 8/15)
ODREDBA O IZVEDBENIH AKTIH K ODLOKU O UREDITVI CESTNEGA PROMETA V MESTNI OBČINI NOVO MESTO
- Odredba o izvedbenih aktih k Odloku o ureditvi cestnega prometa v MONM (Dolenjski uradni list, št. 14/21, 24/22, 18/23, 22/23)
- Odredba o izvedbenih aktih k Odloku o ureditvi cestnega prometa v Mestni občini Novo mesto - NPB4
ODLOK O UREDITVI CESTNEGA PROMETA V MESTNI OBČINI NOVO MESTO
- Odlok o ureditvi cestnega prometa v Mestni občini Novo mesto (Dolenjski uradni list, št. 13/24)
ODREDBA O UREDITVI PROMETA NA ULICI JEDINŠČICA
- Odredba o ureditvi prometa na ulici Jedinščica (Uradni list RS, št. 25/11)
ODREDBA O UREDITVI PROMETA NA OBČINSKI CESTI JP 799314, RAGOVSKA ULICA
- Odredba o ureditvi prometa na občinski cesti JP 799314, Ragovska ulica (Uradni list RS, št. 59/14)
ODREDBA O SPREMEMBI PROMETNE UREDITVE V OŽJEM MESTNEM SREDIŠČU V NOVEM MESTU
- Odredba o spremembi prometne ureditve v ožjem mestnem središču v Novem mestu (Dolenjski uradni list, št. 14/19)
ODLOK O NAČINU IN POGOJIH IZVAJANJA IZBIRNE GOSPODARSKE JAVNE SLUŽBE UREJANJE MESTNEGA PROMETA
- Odlok o načinu in pogojih izvajanja izbirne gospodarske javne službe urejanje mestnega prometa (Dolenjski uradni list, št. 32/16)
ODLOK O KONCESIJI ZA UREJANJE SVETLOBNIH PROMETNIH ZNAKOV V MESTNI OBČINI NOVO MESTO
- Odlok o koncesiji za urejanje svetlobnih prometnih znakov v Mestni občini Novo mesto (Dolenjski uradni list, št. 4/22)
ODLOK O AVTOTAKSI PREVOZIH V MESTNI OBČINI NOVO
- Odlok o avtotaksi prevozih v Mestni občini Novo mesto (Uradni list RS, št. 85/04)
ODLOK O KONCESIJI ZA UREJANJE JAVNE RAZSVETLJAVE V MESTNI OBČINI NOVO MESTO
- Odlok o koncesiji za urejanje javne razsvetljave v Mestni občini Novo mesto (Dolenjski uradni list, št. 4/22)
ODLOK O DOLOČITVI PLOVBNEGA REŽIMA NA ODSEKU REKE KRKE V NOVEM MESTU
- Odlok o določitvi plovbnega režima na odseku reke Krke v Novem mestu (Dolenjski uradni list, št. 2/21)
- Odlok o spremembah in dopolnitvah Odloka o določitvi plovbnega režima na odseku reke Krke v Novem mestu (Dolenjski uradni list, št. 21/25)
- Odlok o določitvi plovbnega režima na odseku reke Krke v Novem mestu - NPB1
GOZDARSTVO
ODLOK O RAZGLASITVI GOZDOV S POSEBNIM NAMENOM V MESTNI OBČINI NOVO MESTO
- Odlok o razglasitvi gozdov s posebnim namenom v Mestni občini Novo mesto (Uradni list RS, št. 31/14 ter Dolenjski uradni list, št. 20/23)
- Odlok o razglasitvi gozdov s posebnim namenom v Mestni občini Novo mesto - NPB1
ODLOK O IZBIRNI LOKALNI GOSPODARSKI JAVNI SLUŽBI IZVAJANJA DEL V GOZDOVIH V LASTI MESTNE OBČINE NOVO MESTO
- Odlok o izbirni lokalni gospodarski javni službi izvajanja del v gozdovih v lasti Mestne občine Novo mesto (Dolenjski uradni list, št. 18/21)
KRAJEVNE SKUPNOSTI
ODLOK O NALOGAH IN FINANCIRANJU KRAJEVNIH SKUPNOSTI V MESTNI OBČINI NOVO MESTO
- Odlok o nalogah in financiranju krajevnih skupnosti v Mestni občini Novo mesto (Dolenjski uradni list, št. 12/17)
- Odlok o spremembi Odloka o nalogah in financiranju krajevnih skupnosti v Mestni občini Novo mesto (Dolenjski uradni list, št. 13/25)
GOSTINSTVO
ODLOK O MERILIH ZA IZDAJO SOGLASIJ ZA OBRATOVANJE V PODALJŠANEM OBRATOVALNEM ČASU GOSTINSKIM OBRATOM IN KMETIJAM, NA KATERIH SE OPRAVLJA GOSTINSKA DEJAVNOST, NA OBMOČJU MESTNE OBČINE NOVO MESTO
- Odlok o merilih za izdajo soglasij za obratovanje v podaljšanem obratovalnem času gostinskim obratom in kmetijam, na katerih se opravlja gostinska dejavnost, na območju Mestne občine Novo mesto (Dolenjski uradni list, št. 11/20, 6/21 in 3/25)
- Odlok o merilih za izdajo soglasij za obratovanje v podaljšanem obratovalnem času gostinskim obratom in kmetijam, na katerih se opravlja gostinska dejavnost, na območju Mestne občine Novo mesto - NPB3
KMETIJSTVO
PRAVILNIK O OHRANJANJU IN SPODBUJANJU RAZVOJA KMETIJSTVA IN PODEŽELJA V MESTNI OBČINI NOVO MESTO
- Pravilnik o ohranjanju in spodbujanju razvoja kmetijstva in podeželja v Mestni občini Novo mesto (Dolenjski uradni list, št. 14/24)
KOMUNALNI PRISPEVEK
ODLOK O PODLAGAH ZA ODMERO KOMUNALNEGA PRISPEVKA ZA OBSTOJEČO KOMUNALNO OPREMO NA OBMOČJU MESTNE OBČINE NOVO MESTO
- Odlok o podlagah za odmero komunalnega prispevka za obstoječo komunalno opremo na območju Mestne občine Novo mesto (Dolenjski uradni list, št. 6/21, 14/21, 19/21 in 10/24)
- Odlok o podlagah za odmero komunalnega prispevka za obstoječo komunalno opremo na območju Mestne občine Novo mesto - NPB3
ELABORAT ZA PRIPRAVO ODLOKA IN GRAFIČNI PRIKAZI
- Elaborat za pripravo odloka in grafični prikazi so dostopni v Prostorskem informacijskem sistemu Mestne občine Novo mesto (PISO), in sicer v tematskih sklopih – druge občinske vsebine – komunalni prispevek (potreben je klik na poljubno mesto oziroma zemljišče).
ODLOK O OBROČNEM PLAČEVANJU, OBČINSKIH OPROSTITVAH IN UPOŠTEVANJU PRETEKLIH VLAGANJ PRI ODMERI KOMUNALNEGA PRISPEVKA NA OBMOČJU MESTNE OBČINE NOVO MESTO
- Odlok o obročnem plačevanju, občinskih oprostitvah in upoštevanju preteklih vlaganj pri odmeri komunalnega prispevka na območju Mestne občine Novo mesto (Dolenjski uradni list, št. 10/24 in 1/26) – razveljavlja 14., 15., 17. in 18. člen Odlok o podlagah za odmero komunalnega prispevka za obstoječo komunalno opremo na območju Mestne občine Novo mesto
- Odlok o obročnem plačevanju, občinskih oprostitvah in upoštevanju preteklih vlaganj pri odmeri komunalnega prispevka na območju Mestne občine Novo mesto - NPB
PROGRAMI OPREMLJANJA STAVBNIH ZEMLJIŠČ
ODLOK O PROGRAMU OPREMLJANJA STAVBNIH ZEMLJIŠČ ZA OBMOČJE OPREMLJANJA »OPPN POSLOVNO STORITVENA CONA MAČKOVEC – 2«
- Odlok o programu opremljanja stavbnih zemljišč za območje opremljanja »OPPN Poslovno storitvena cona Mačkovec – 2« (Dolenjski uradni list, št. 21/20)
ODLOK O PROGRAMU OPREMLJANJA STAVBNIH ZEMLJIŠČ ZA OBMOČJE OPREMLJANJA »UN OBRTNO–INDUSTRIJSKA CONA LIVADA«
- Odlok o programu opremljanja stavbnih zemljišč za območje opremljanja »UN obrtno–industrijska cona Livada« (Dolenjski uradni list, št. 6/21)
ODLOK O PROGRAMU OPREMLJANJA STAVBNIH ZEMLJIŠČ ZA OBMOČJE OPREMLJANJA »GOSPODARSKA CONA ZAHOD«
- Odlok o programu opremljanja stavbnih zemljišč za območje opremljanja »Gospodarska cona Zahod« (Dolenjski uradni list, št. 20/21)
ODLOK O PROGRAMU OPREMLJANJA STAVBNIH ZEMLJIŠČ ZA OBMOČJE OPREMLJANJA »OPPN MRZLA DOLINA – ZAHOD IN OPPN BROD-DRAGE«
- Odlok o programu opremljanja stavbnih zemljišč za območje opremljanja »OPPN Mrzla dolina – zahod in OPPN Brod-Drage« (Dolenjski uradni list, št. 12/22)
ODLOK O PROGRAMU OPREMLJANJA STAVBNIH ZEMLJIŠČ ZA OBMOČJE OPREMLJANJA »OPPN BIRČNA VAS - SEVER«
- Odlok o programu opremljanja stavbnih zemljišč za območje opremljanja »OPPN Birčna vas - sever« (Dolenjski uradni list, št. 12/22)
ELABORATI PROGRAMOV OPREMLJANJA IN GRAFIČNI PRIKAZI
- Elaborati programov opremljanja in grafični prikazi so dostopni v Prostorskem informacijskem sistemu Mestne občine Novo mesto (PISO), in sicer v tematskih sklopih – druge občinske vsebine – komunalni prispevek (potreben je klik na območje posameznega programa opremljanja).
NADOMESTILO ZA UPORABO STAVBNEGA ZEMLJIŠČA
ODLOK O NADOMESTILU ZA UPORABO STAVBNEGA ZEMLJIŠČA V MESTNI OBČINI NOVO MESTO
- Odlok o nadomestilu za uporabo stavbnega zemljišča v Mestni občini Novo mesto (Dolenjski uradni list, št. 29/19, 19/21, 26/23 in 1/26)
- Odlok o nadomestilu za uporabo stavbnega zemljišča v Mestni občini Novo mesto - NPB3
UGOTOVITVENI SKLEP O REVALORIZACIJI VREDNOSTI TOČKE ZA IZRAČUN NADOMESTILA ZA UPORABO STAVBNEGA ZEMLJIŠČA NA OBMOČJU MESTNE OBČINE NOVO MESTO ZA LETO 2024
- Ugotovitveni sklep o revalorizaciji vrednosti točke za izračun nadomestila za uporabo stavbnega zemljišča na območju Mestne občine Novo mesto za leto 2024 (Dolenjski uradni list, št., 28/23)
- Ugotovitveni sklep o revalorizaciji vrednosti točke za izračun nadomestila za uporabo stavbnega zemljišča na območju Mestne občine Novo mesto za leto 2025 (Dolenjski uradni list, št., 1/25)
- Ugotovitveni sklep o revalorizaciji vrednosti točke za izračun nadomestila za uporabo stavbnega zemljišča na območju Mestne občine Novo mesto za leto 2025 (Dolenjski uradni list, št., 2/26)
STANOVANJSKO PODROČJE
ODLOK O USTANOVITVI JAVNEGA STANOVANJSKEGA SKLADA MESTNE OBČINE NOVO MESTO
- Odlok o ustanovitvi Javnega stanovanjskega sklada Mestne občine Novo mesto (Uradni list RS, št. 81/22, ter Dolenjski uradni list, št. 22/23, 5/24, 18/24, 3/25 in 21/25)
- Odlok o ustanovitvi Javnega stanovanjskega sklada Mestne občine Novo mesto - NPB5
PREDPISI JAVNEGA STANOVANJSKEGA SKLADA MESTNE OBČINE NOVO MESTO
- Predpisi Javnega stanovanjskega sklada Mestne občine Novo mesto so dostopni na povezavi.
ODLOK O PRENEHANJU VELJAVNOSTI ODLOKA O USTANOVITVI STANOVANJSKEGA SKLADA OBČINE NOVO MESTO
- Odlok o prenehanju veljavnosti Odloka o ustanovitvi stanovanjskega sklada Občine Novo mesto (Uradni list RS, št. 93/07)
PRAVILNIK O RAZVELJAVITVI PRAVILNIKA O DODELJEVANJU SOCIALNIH STANOVANJ V NAJEM V MESTNI OBČINI NOVO MESTO
- Pravilnik o razveljavitvi Pravilnika o dodeljevanju socialnih stanovanj v najem v Mestni občini Novo mesto (Uradni list RS, št. 110/13)
RAVNANJE S STVARNIM PREMOŽENJEM
PRAVILNIK O PRODAJI, ODDAJI V ZAKUP (NAJEM), ODDAJI ZA GRADNJO IN MENJAVI STAVBNIH ZEMLJIŠČ V LASTI MESTNE OBČINE NOVO MESTO
- Pravilnik o prodaji, oddaji v zakup (najem), oddaji za gradnjo in menjavi stavbnih zemljišč v lasti Mestne občine Novo mesto (Uradni list RS, št. 58/99) – formalno veljaven predpis, ki je obsoleten in se ne uporablja
PRAVILNIK O OBREMENJEVANJU NEPREMIČNEGA PREMOŽENJA V LASTI MESTNE OBČINE NOVO MESTO - SLUŽNOSTNE PRAVICE
- Pravilnik o obremenjevanju nepremičnega premoženja v lasti Mestne občine Novo mesto - služnostne pravice (Uradni list RS, št. 87/03) – formalno veljaven predpis, ki je obsoleten in se ne uporablja
JAVNA ZBIRANJA – SPONTANI ULIČNI NASTOPI
ODLOK O DOLOČITVI LOKACIJ ZA IZVAJANJE SPONTANIH ULIČNIH NASTOPOV NA OBMOČJU MESTNE OBČINE NOVO MESTO
- Odlok o določitvi lokacij za izvajanje spontanih uličnih nastopov na območju Mestne občine Novo mesto (Dolenjski uradni list, št. 22/21)
SPODBUJANJE RAZVOJA MESTNEGA JEDRA
PRAVILNIK O SPODBUJANJU RAZVOJA STAREGA MESTNEGA JEDRA NOVEGA MESTA ZA OBDOBJE 2017 – 2020
- Pravilnik o spodbujanju razvoja starega mestnega jedra Novega mesta za obdobje 2017 – 2020 (Dolenjski uradni list, št. 23/17)
PRAVILNIK O UKREPIH IN IZVAJANJU DE MINIMIS POMOČI NA OBMOČJU STAREGA MESTNEGA JEDRA NOVEGA MESTA ZA OBDOBJE 2025 - 2030
- Pravilnik o ukrepih in izvajanju de minimis pomoči na območju starega mestnega jedra Novega mesta za obdobje 2025-2030 (Dolenjski uradni list, št. 18/25)
ZAŠČITA ŽIVALI
ODLOK O KONCESIJI ZA OPRAVLJANJE OBVEZNE LOKALNE GOSPODARSKE JAVNE SLUŽBE ZAVETIŠČA ZA ZAPUŠČENE ŽIVALI NA OBMOČJU MESTNE OBČINE NOVO MESTO
Predloge predpisov lahko spremljate na spletni povezavi.
Vsi prostorski akti v pripravi so dostopni na spletni povezavi.
- DRUŽBENE DEJAVNOSTI:
- Izdaja odločbe o uveljavitvi enkratne denarne pomoči za novorojence v Mestni občini Novo mesto › Enkratna denarna pomoč › Izdaja odločbe o prekopu posmrtnih ostankov
- STANOVANJA IN POSLOVNI PROSTORI:
- Izdaja odločbe o preveritvi višine najemnine ›
- Izdaja odločbe o zamenjavi neprofitnega najemnega stanovanja ›
- Izdaja odločbe o izjemni dodelitvi neprofitnega najemnega stanovanja ›
- Izdaja odločbe o vpisu v register upravnikov ›
- UREJANJE PROSTORA:
- izdaja lokacijskih informacij,
- izdaja potrdil o pogojih za spreminjanje meje parcele,
- izdaja mnenj o skladnosti DGD s prostorski izvedbenimi akti občine po 282. členu ZureP-3,
- izdaja projektnih pogojev za izvedbo posegov za katere GD ni potrebno ali za izvedbo negradbenih posegov po 283. členu ZUreP-3,
- izdaja projektnih pogojev za izvajanje posegov za katere je potrebno pridobiti GD po 42. členu GZ-1,
- izdaja soglasij k prijavi začetka gradnje za začasne in enostavne (po 1.1.2024) objekte po 6. členu ZUreP-3,
- izdaja soglasij glede skladnosti s prostorskim aktom k manjši rekonstrukciji po 7. členu GZ-1,
- izdaja odločb o odmeri komunalnega prispevka,
- izdaja dovoljenj za prekomerno obremenitev okolja s hrupom na javnih prireditvah,
- izdaja potrdil o predkupni pravici.
- KMETIJSTVO:
- izdaja potrdil o prejemu sredstev iz občinskega proračuna (za kandidate, ki se prijavljajo na državne razpise na področju razvoja kmetijstva in podeželja)
- objava ponudb za prodajo ali zakup kmetijskega zemljišča ali gozda
- objava odločb Uprave Republike Slovenije za varno hrano, veterinarstvo in varstvo rastlin Ministrstva za kmetijstvo, gozdarstvo in prehrano v zvezi s pojavom nevarnih rastlinskih in živalskih bolezni in škodljivcev oziroma zdravstvenim varstvom rastlin živali na območju Mestne občine Novo mesto
- GOZDARSTVO:
- izdaja mnenj h gozdnogospodarskim načrtom gozdnogospodarskih enot na območju občine
- NEPREMIČNINE:
- Brezplačna uporaba nepremičnine v lasti Mestne občine Novo mesto ›
- Najem nepremičnine v lasti Mestne občine Novo mesto ›
- Nakup nepremičnine v lasti Mestne občine Novo mesto ›
- Prodaja/brezplačen prenos nepremičnine ›
- Sklenitev služnostne pogodbe/ustanovitev stavbne pravice ›
- OBČINSKE CESTE, JAVNO DOBRO:
- Izdaja soglasja za enostavne objekte in za posege v občinske ceste
- Izdaja soglasja za poseg v varovalni pas občinske ceste
- Izdaja soglasja za obveščanje in oglaševanje ob občinskih cestah
- Vloga za izdajo dovoljenja za parkiranje stanovalcu ožjega mestnega središča
- Vloga za nakup dovolilnice za parkiranje
- Izdaja dovoljenja za privez plovila v plovbnem območju reke Krke
- Izdaja dovoljenja za opravljanje avtotaksi prevozov na območju MONM
- Izdaja odločbe/dovoljenja za izvedbo izrednega prevoza po občinskih cestah
- Izdaja odločbe/dovoljenja za dostavo v mestno jedro
- Izdaja soglasja za ureditev avtobusnega postajališča
- Izdaja soglasja za izvedbo priključka na občinsko cesto
- Izdaja odločbe za postavitev, odstranitev ali zamenjavo prometne signalizacije
- Izdaja soglasja za poseg v objekte javne razsvetljave
- Izdaja dovoljenja za delno ali popolno zaporo občinske ceste ali javnih parkirnih prostorov
- Izdaja odločbe za postavitev vertikalnih ali horizontalnih deviacij
- PROJEKTNI POGOJI IN MNENJA K PROJEKTNI DOKUMENTACIJI:
- Izdaja projektnih pogojev k idejni zasnovi
- Izdaja mnenj k dokumentaciji za pridobitev gradbenega dovoljenja DGD, DNZO in DSN
- OBRATOVALNI ČASI, OBRATOVALNI POGOJI, POROČILA:
- Prijava razporeda obratovalnega časa gostinskega obrata/kmetije › Mesečno poročilo o turistih in njihovih prenočitvah ›
- KRŠITVE IN PREKRŠKI:
- Kršitve mirujočega prometa v pristojnosti mestnega redarstva › Kršitve odlokov in zakonov v pristojnosti občinskega inšpektorata ›
- KRAJEVNE SKUPNOSTI
Seznam je dostopen na portalu OPSI na spletni povezavi https://podatki.gov.si/data/search?s=&all_opsi_tip=Lokalna+uprava&publisher=mestna_obcina_novo_mesto .
Seznam je dostopen na portalu OPSI na spletni povezavi https://podatki.gov.si/data/search?s=&all_opsi_tip=Lokalna+uprava&publisher=mestna_obcina_novo_mesto .
1. OPIS NAČINA DOSTOPA DO INFORMACIJ JAVNEGA ZNAČAJA PRI ORGANU
Postopek za dostop do informacij javnega značaja je opredeljen v Zakonu o dostopu do informacij javnega značaja. Zahtevo je mogoče vložiti pisno ali ustno. Organ lahko zahtevi ugodi, ali jo z odločbo delno ali v celoti zavrne ali zavrže. V slednjem primeru ima prosilec pravico do pritožbe na državnega pooblaščenca za dostop informacij javnega značaja.
Prosilci lahko informacije javnega značaja zahtevate pisno na naslov: Mestna občina Novo mesto, Seidlova cesta 1, 8000 Novo mesto, ustno na istem naslovu ali po elektronski pošti na naslov: mestna.obcina@novomesto.si. Fizični dostop je mogoč v poslovnih prostorih Mestne občine Novo mesto, Seidlova cesta 1, 8000 Novo mesto, in sicer v času uradnih ur: ob ponedeljkih od 8. do 15. ure, sredah od 8. do 17. ure ter petkih od 8. do 14. ure.
Organ lahko prosilcu skladno z Uredbo o višini stroškov posredovanja informacij javnega značaja zaračuna materialne stroške posredovanja le teh.
Zahteva za dostop do informacij javnega značaja ali njihovo ponovno uporabo: Obrazec ZDIJZ - zahteva 2024.pdf.
2. STROŠKOVNIK
Uredba o posredovanju in ponovni uporabi informacij javnega značaja (Ur. l. RS, št. 24/16 in 146/22) določa, da lahko organ za posredovanje informacij prosilcu zaračuna materialne stroške, kadar ti presegajo 20 EUR (z vključenim DDV).
Enotni stroškovnik določa naslednje cene materialnih stroškov (brez DDV) za posredovanje informacij javnega značaja:
1. ena stran fotokopije ali tiskanega formata A4 0,06 EUR,
2. ena stran fotokopije ali tiskanega formata A3 0,13 EUR,
3. ena stran fotokopije ali tiskanega večjega formata 1,25 EUR,
4. ena stran barvne fotokopije ali tiskanega formata A4 0,63 EUR,
5. ena stran barvne fotokopije ali tiskanega formata A3 1,25 EUR,
6. ena stran barvne fotokopije ali tiskanega večjega formata 2,50 EUR,
7. elektronski zapis na eni zgoščenki CD 2,09 EUR,
8. elektronski zapis na eni zgoščenki DVD-R 2,92 EUR,
9. elektronski zapis na enem USB-ključku, cena, po kateri je USB-ključek organ nabavil,
10. pretvorba ene strani dokumenta formata A4 iz fizične v elektronsko obliko 0,08 EUR,
11. pretvorba ene strani dokumenta formata A3 iz fizične v elektronsko obliko 0,20 EUR,
12. poštnina za pošiljanje informacij po pošti skladno z veljavnim cenikom za poštne storitve.
Za plačilo stroškov posredovanja izda organ prosilcu sklep ob posredovanju zahtevanih informacij in določi rok plačila, ki ne sme biti daljši od 15 dni od prejema sklepa.
V primeru, ko materialni stroški posredovanja informacij presegajo 80 EUR, lahko organ od prosilca zahteva vnaprejšnji polog.
3. MOREBITNI STROŠKOVNIK ZA PONOVNO UPORABO, CENIK ALI DRUGE POGOJE ZA PONOVNO UPORABO INFORMACIJ JAVNEGA ZNAČAJA
Stroški in cene ter drugi pogoji ponovne uporabe se določajo skladno z Uredbo o posredovanju in ponovni uporabi informacij javnega značaja (Ur. l. RS, št. 24/16 - VIII. poglavje in 146/22).
4. SEZNAM NAJPOGOSTEJE ZAHTEVANIH INFORMACIJ JAVNEGA ZNAČAJA
- Prostorski akti
- Delo Nadzornega odbora Mestne občine Novo mesto
- Obratovalni časi lokalov
- Dovoljenja za čezmerno obremenjevanje okolja s hrupom
- Emisije iz čistilnih naprav
- Rezultati točkovanja vlog na javnih razpisih
- PGD in PZI dokumentacije
- Volitve župana
- Nakup nepremičnin (kupoprodajne pogodbe)
- Visoko šolstvo
- Prijave Mestne občine Novo mesto na javne razpise
- Poslovno sodelovanje Mestne občine Novo mesto s podjetji
- Oddaja neprofitnih stanovanj v najem
- Štipendiranje in denarne pomoči
5. LETNA POROČILA O IZVAJANJU ZAKONA O DOSTOPU DO INFORMACIJ JAVNEGA ZNAČAJA















